《通風機涂裝技術條件》JB/T 6886-1993(圖)
發布時間:2016-07-26 15:52:07 發布人:榮德機器人
技術要求
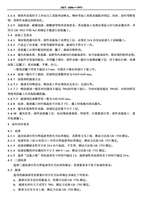
通風機零部件內外表面均應進行涂裝,一般在運轉前完成涂裝施工,對于裝飾性外表面應與試車完成后再做最后一次面漆涂裝的施工。對用于電站、礦井、隧道燈大型通風機允許底漆完工后出廠,待現場安裝完成后再進行面漆施工,同時應采用耐熱涂料、耐腐蝕涂料、耐油涂料,一般不得用其他涂料代替。
通風機涂裝的表面質量必須要求平整,除凈凸起異物、焊渣、飛濺、多肉,表現不允許有毛刺、銳邊、鐵屑、灰塵等??刹捎脟娡?、噴砂的加工方法,或手工和動力工具除銹,火焰除銹和化學方法除銹也是可行的。

涂料材料要求
底漆:選用底漆應符合所選漆類的有關標準規定,其附著力為2級,測試方法按GB1723測定。底漆的耐水性應至少在24小時內不起泡、不生銹,測試方法按GB1733測定;底漆涂膜的沖擊強度應不小于400N.cm;若選擇過氯乙烯類的底漆,其烘干時間不超過2小時,油性類的底漆則不超過24小時。
面漆:要具有良好的遮蓋力,檢測方法按GB1726測定;面漆的光澤應大于或等于70%,測定方法按GB1743測定;其附著力應至少為3級,測定方案按GB1720測定。
通風機的鑄鐵件涂裝經手工和動力工具除銹或噴丸、噴砂等加工到使表面除凈銹層、粘砂等附著物,使鑄件表面達到鋼灰色。若涂裝件有明顯凹陷處,應用膩子填補,鑄件表面一般應全部薄涂膩子層,待干燥后打磨,再薄涂第二層膩子,并要求細膩、平整、均勻。
若需下載該完整的標準文件,請聯系榮德機器人小編,QQ516886857。
好品質-選榮德,21年研發自動噴涂設備經驗,國家高新技術企業,七百平米實驗室提供免費試機打樣!免費試噴打樣熱線:138 2368 0921 白小姐 噴涂視頻:http://www.zhongxinglm.com/